您的位置:首页 » 技术交流 » 设计应用 » LED » 正文

LED驱动器AT8001特性与应用

放大字体  缩小字体 发布日期:2012-07-24  来源:维库电子  浏览次数:2015
核心提示: AT8001为一款用于背光驱动领域的高效率驱动芯片,允许较宽的电源电压范围:2.7V至 5.5V,特别适合于锂电池供电设备。AT8001通过
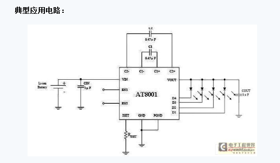
    AT8001为一款用于背光驱动领域的高效率驱动芯片,允许较宽的电源电压范围:2.7V至 5.5V,特别适合于锂电池供电设备。AT8001通过外接电阻设置LED 电流,电源电压在3V以上时,AT8001最高可驱动每路30mA电流,总的电流驱动能力可达120mA。AT8001可根据电源电压和负载的情况,在1倍工作模式或1.5倍工作模式间自适应切换,这样可以降低内部功耗,从而保证比较高的工作效率。AT8001可使并联白光LED导通压差比较大的情况下依然保证较好的电流匹配度。AT8001采用无电感的电荷泵升压原理,外围器件只需两个1μF的输入输出电容和两个0.47μF的电荷泵电容,优越的电路控制特性保证了低的电源冲击电流和EMI。AT8001采用无铅的QFN 3×3 的封装形式,符合RoHS标准。在1.5倍工作模式下的工作频率为1MHz。AT8001具有关机模式,在关机模式下,AT8001的静态电流小于0.1μA。



    器件特性

    ●驱动多达4 LED,每个LED最大电流:30mA;

    ●电流匹配精度:0.4% (典型值);

    ●高效率的1倍/1.5倍模式,可根据输入电压和负载情况自适应切换,效率可高达90%;

    ●支持PWM(频率范围:0Hz~50KHz)亮度调节方式;

    ●低输入电流波动和低 EMI;

    ●无需外围电感;

    ●开关频率:1MHz;

    ●过流保护和过热保护;

    ●工作电压范围:2.7V~5.5V;

    ●纤小的 3mm*3mm QFN 16L 封装;

    ●关机电流 ICC<0.1μA;

    ●符合 RoHS 标准,100%无铅封装;




    应用领域

    ●手机;

    ●数码相机f;

    ●MP3、PMP、PDA;


 
关键词: LED 驱动器 ST8001
 
技术交流搜索 | | 打印 | 关闭
更多


 免责声明:
1 、本网转载作品目的在于传递更多信息,并不代表本网赞同其观点和对其真实性负责。
2 、凡来源注明“中国道路照明网”的所有作品,版权均属中国道路照明网,转载使用本作品请注明来源。否则本网有权追究其相关法律责任。
3 、如涉及作品内容、版权和其它问题,请在30个工作日内与本网联系,我们将在第一时间处理!
* 有关版权事宜请联系: 0519-85529633


 
推荐图文
推荐技术交流
点击排行
关于我们 | 帮助中心 | 联系我们 | 给我留言 | 诚聘英才 | 广告服务 | 网站地图
版权所有 @ 中国市政工程协会道路照明专业委员会 城市道路照明技术情报总站 本站网络实名:中国道路照明网
中国道路照明网常州采编中心 电话:0519-85529633
地址:常州市新北区衡山路6号218室 电话:0519-88162193
备案序号:京ICP备11025568号-1 .