白色LED被手机,PDA,数码相机等设备的液晶背光所广泛采用。下面介绍TOREX对应的使用DC/DC,CHARGE PUMP等方式的解决方案和背光亮度可调的控制方法。
■ 电路1. XC9106升压DC/DC转换器。
这是使用升压DC/DC转换器,通过外部输入基准电压(Vref)改变流过LED的电流(IF)来控制LED亮度的方法。

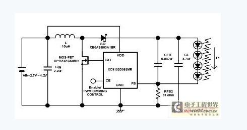
■ 电路2. XC9103升压DC/DC转换器。
这是使用升压DC/DC转换器,通过PWM信号控制CE端子改变LED的点亮时间来控制LED亮度的方法。PWM信号的占空比变大就能使白色LED变亮,反之,变暗。
从CE端子输入的PWM信号可以是60-100Hz的控制信号。




■ 电路3. XC9801升压CHARGE PUMP。
这是使用升压CHARGE PUMP,通过PWM信号控制CE端子改变LED的点亮时间来控制LED亮度的方法。
因为LED被并联,降低了电容的耐压值,使得减小安装面积成为可能。
从CE端子输入的PWM信号可以是1k-10kHz的控制信号。

■ 电路4.应用电路(照相机闪光灯电路例)。
这是在电路2中增加Tr1和电阻使得流过白色LED电流(IF)能瞬间增大的电路。最适合用于手机,数码相机的闪光灯。
Tr1ON的时候,流过白色LED的瞬间电流(IF)增加,这时白色LED就变亮;OFF的时候,就变回原来的亮度。
Tr1OFF时候的亮度由RFB2的电阻值决定。





